002
首页
>
项目频道
>
综合服务平台
>
资产租赁
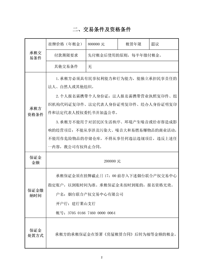
烟台市芝罘区南大街267号招租
我要报名
围观数:
转让底价:
¥
800000元
项目编号: YTCQZZ-19021H
保证金:
200000元
保证金支付方式:
挂牌起止日期:2019年12月9日---2019年12月20日
项目推荐
烟台市莱山区新星北街6号
芝罘区二马路74号
莱动空压机车间等9处房产
芝罘区朝阳街98号一层