002
首页
>
项目频道
>
综合服务平台
>
资产租赁
烟台市南大街267号一楼东侧门头房招租公告
我要报名
围观数:
转让底价:
¥
项目编号: YTCQZZ-20004
保证金:
保证金支付方式:
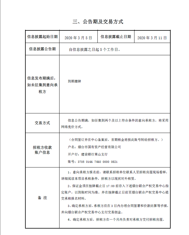
挂牌起止日期:2020年3月5日至2020年3月11日
项目推荐
烟台市南大街267号一楼东侧门头房招租公告
烟台市芝罘区南大街196号房产招租
烟台蓝天文化体育发展有限公司部分花车招租
芝罘区只楚路46号A1-03(部分)号商铺