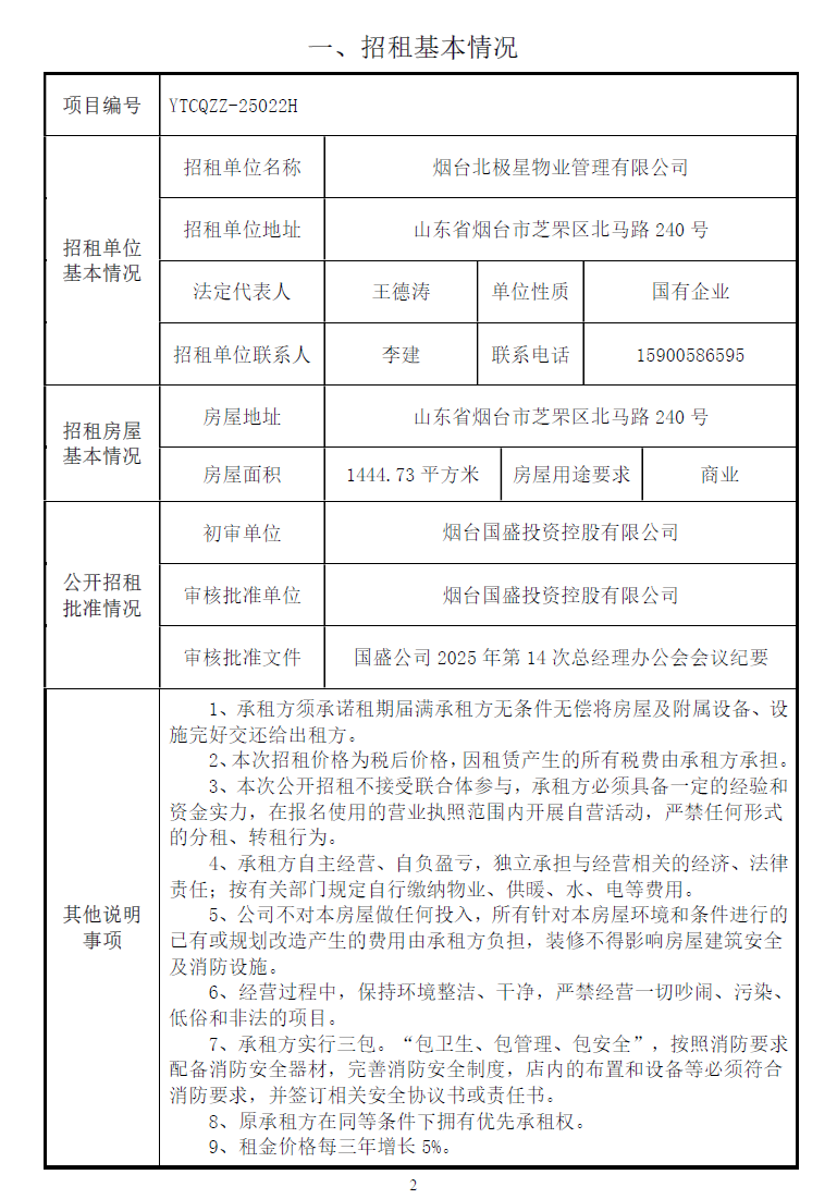
002
首页
>
项目频道
>
综合服务平台
>
资产租赁
芝罘区北马路240号大楼部分1层及2-3层
我要报名
围观数:
转让底价:
¥
项目编号: YTCQZZ-25022H
保证金:
10万元
保证金支付方式:
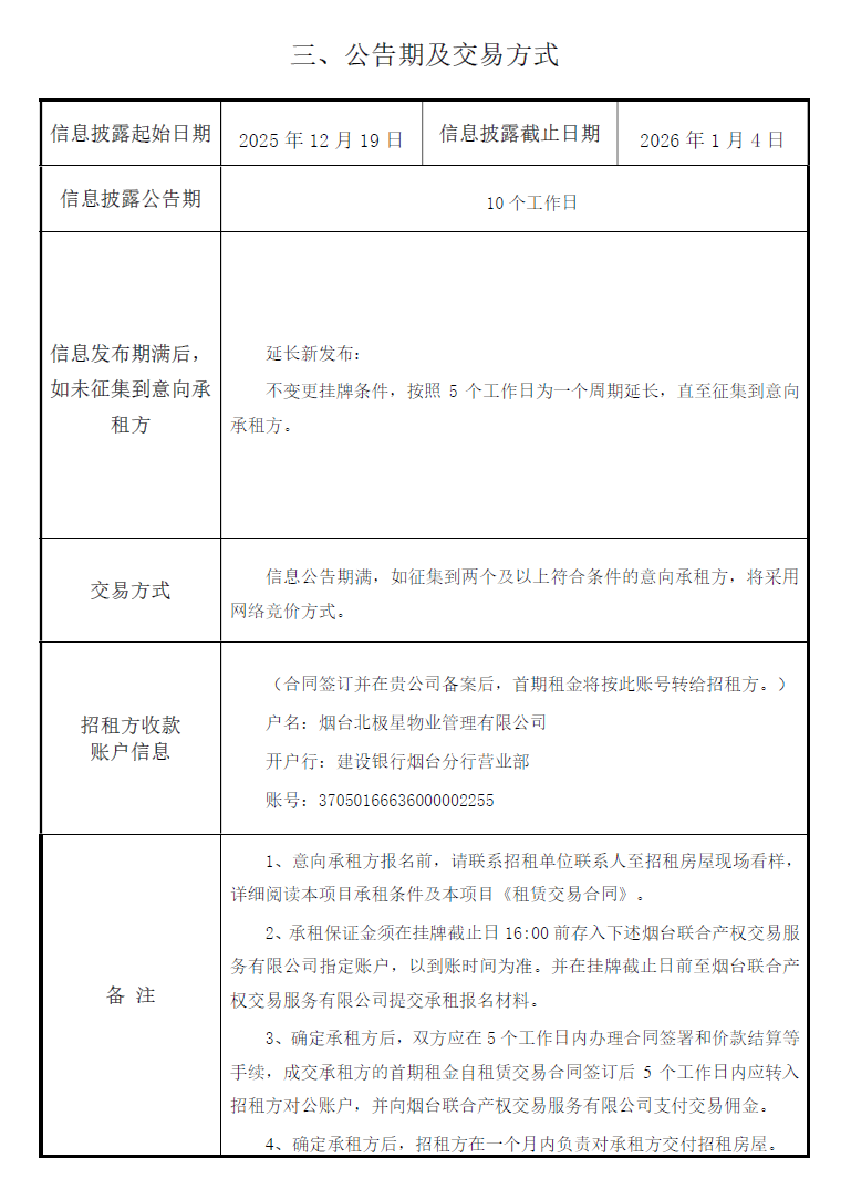
挂牌起止日期:2025年12月19日-2026年1月4日
项目推荐
芝罘区北马路240号大楼部分1层及2-3层
烟台市芝罘区机场路223号房地产招租
莱山区润华大厦1号楼18楼
芝罘区天鸿凯旋城4号楼23楼
联系方式:0535-6901803 柳经理